导读
随着电商行业的迅猛发展,税收政策作为调节市场、促进公平竞争的重要手段,也在不断地完善和调整。2024年,电商税收政策将迎来新的变革,对于广大电商商家而言,这既是挑战也是机遇。本文将深入分析2024年电商税收政策的变化,为商家提供合规经营、抓住政策红利的建议。
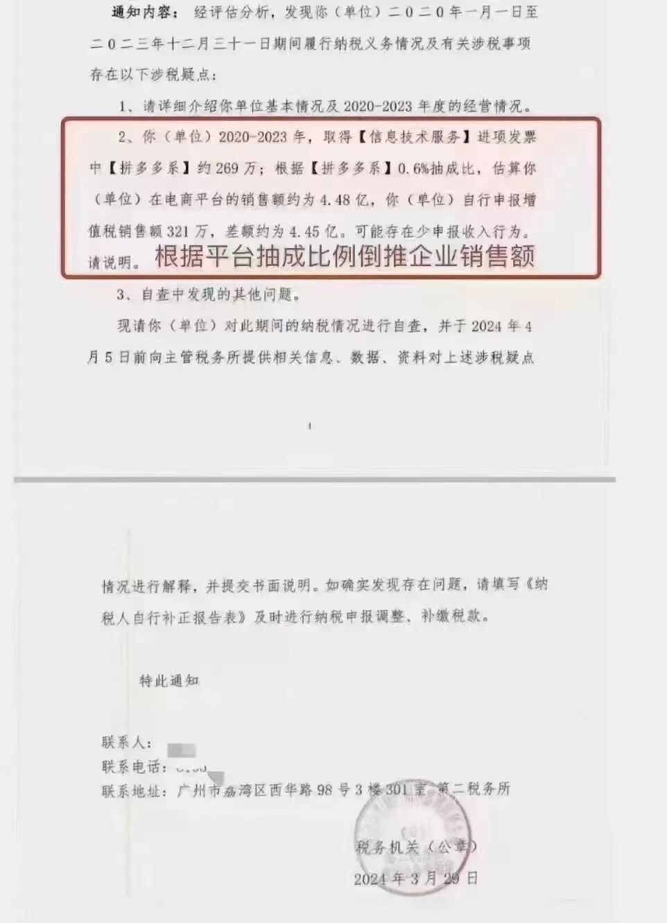
1、据媒体公开报道的不完全统计:2023年税务部门共依法查处涉嫌违法纳税人13.5万户,比2022年多了6770户,税务机关通过稽查挽回各类税款损失1810亿元。 2、2023年的税务稽查重点包括:成品油企业、加油站;医药企业;医美企业;电商企业;中介机构;网红明星;个人没有依法办理个税汇算清缴;违规享受研发费加计扣除优惠的企业。近日嘉兴税务局第一稽查局追踪举报线索,查处一起电商企业隐匿收入偷逃税款案件。涉案企业H贸易公司(小规模纳税人),2020年至2022年,企业申报的年均营业收入为60余万元,在此期间均享受小规模纳税人免征增值税政策,实际缴纳增值税金额为零。该公司的所得税申报信息显示,企业长期处于亏损状态。然而经税务机关检查,该企业采用个人账户收取网店销售收入的方式,2020年至2022年期间共隐匿销售收入3.22亿元未依法申报纳税。后经税务机关抽丝剥茧,通过外围取证,突击寻证等方式,逐一查明了该电商公司的违法事实,最后追缴税费、滞纳金及处罚共计924万。近段时间,我们公司相继接到多家企业的涉税紧急咨询。我们通过对这些一手案例统计分析,发现几条规律:①2023年初,税务稽查对象集中于流水7000万以上的店铺,查的是2021年的年销售额。②2023年中,税务稽查对象集中于流水5000万以上的店铺。③2024年的查税风波仍在继续,很多城市已经开始查3000万以下的店铺了!所以,各位电商老板不要存有侥幸心理,要重视税务稽查风险!随着税收大数据征管手段的完善,税务机关可以通过调取电商平台交易数据,来获知商家的实际销售额,最终比对出商家已申报收入和电商平台上取得的网店收入之间的差异。如果你的差异非常大,你就会被列入异常名单中,后期税局就会找到你。而且,这已经成为常态,每年都会有电商被查,这已成不争的事实。总结:别以为店铺流水小就不查了,一查事情绝对小不了。从2023年下半年开始,一批已经被注销的电商企业,陆续被强制恢复工商登记。并要求企业进行税务自查,时间大部分为三年或五年的,需要提供该公司名下所有店铺的销售流水数据,如存在异常,涉及偷税、漏税的,则需要追缴补税及滞纳金。今年年初,我们顾问收到多名电商老板的紧急电话,他们公司被强制恢复工商登记,并被稽查了三年了,追缴了税款及滞纳金。根据法律规定,税务机关有权对注销后的公司税务情况进行检查。这包括检查公司在注销前的财务报表、开票情况,以及利用大数据系统进行风险扫描等。如果发现公司存在偷税、漏税等违法行为,税务机关有权进行追缴和处罚。如果公司在注销前存在未处理的税务问题,如隐瞒收入,长亏不倒,增值税留抵退税、从公司借款未归还等,这些都可能成为税务稽查的重点。这些问题可能导致税务机关对公司的税务处理产生疑虑,进而启动稽查程序。某公司在2023年曾接受当地税局的稽查,结果发现其店铺的销售流水与申报收入存在较大差异,因此需要企业提供证据链以解释这一差异。当时,该公司按要求提供了相关佐证资料,并补了税款,因而认为问题已经解决。到了年底,该公司便着手进行注销,并成功完成了注销手续。然而,今年年初,该公司突然收到市局的通知,指出其注销存在疑点。市风控中心在对该公司进行核查时,发现了之前稽查事件的未了结之处,并要求对该公司过去三年的所有店铺数据进行核查。因此,各位电商老板务必注意,由于新公司法的出台,很多公司正在进行减资或注销。然而,不应在这一时间点盲目进行注销,因为这很容易引起税务关注,并可能引发新一轮的稽查。前期,国家税务总局天水市税务局稽查局通过精准分析,发现网络主播杨天奇涉嫌偷税。在国家税务总局甘肃省税务局稽查局指导下,依法对其开展了税务检查。经查,杨天奇在2020年至2021年期间从事网络直播取得收入通过不进行纳税申报、虚假申报等手段少缴个人所得税31.38万元,少缴其他税费4.01万元。国家税务总局天水市税务局稽查局依据《中华人民共和国个人所得税法》《中华人民共和国行政处罚法》《中华人民共和国税收征收管理法》等相关法律法规规定,对杨天奇追缴税款、加收滞纳金并处罚款,共计82.32万元。目前,税务部门已经依法送达《税务处理决定书》和《税务行政处罚决定书》,杨天奇已按规定缴清税款、滞纳金及罚款。更有甚者,一些公司想通过转移资产等手段来阻碍税务机关对欠税的追缴,但实际上这样做只会招致更严厉的处罚,得不偿失。一是:电商企业本身存在诸多税务问题,如隐瞒收入、采购无票、刷单、虚开发票等,而且查电商企业与查传统企业不一样,电商企业的交易数据在电商平台保存时间不少于三年,不仅查起来比传统企业高效便捷,还能回溯3年。问题多,又好查,不查你查谁?二是:国家对电商行业监管日趋完善和严格,从2019年《电商法》的实施、到《网络交易监督管理办法》、《网络直播营销管理办法》等一系列法规出台,就意味电商企业野蛮生长的时代的终结,严监管时代的来临。三是:税收征管手段和治税理念的提升。依托互联网技术为手段的金税工程,利用大数据应用的“智慧税务” ,“以票治税”到“以数治税”的治税理念的转变,极大提高征管效率,从而使办税人员有更多的精力关注到电商企业。当前电商行业对偷逃税惩处力度加大,商家们不应该再有侥幸心理。商家们能选择的唯一出路只能是税务合规了。
内容由网上整理而来如有侵权请告知删除